pp电子游戏官网
党委组织部
学校首页
网站首页
部门简介
党建工作
干部工作
党校工作
人才工作
规章制度
常用下载
党建工作
部门简介
党建工作
干部工作
党校工作
人才工作
最新动态
通知公告
常用下载
联系我们
规章制度
办事指南
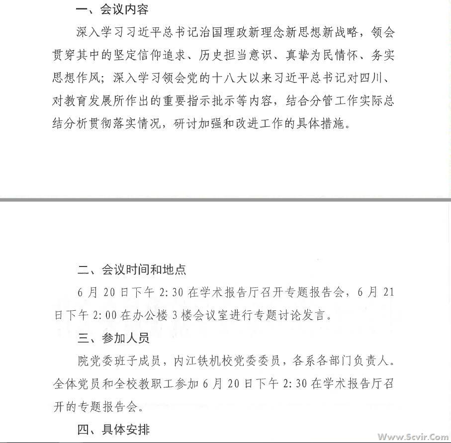
关于召开院党委中心组(扩大)“两学一做”学习教育第一次专题学习讨论会的通知
添加日期:2016-06-14 来源:
上一篇:
关于表彰2015-2016学年先进党支部、优秀共产党员和优秀党务工作者的决定
下一篇:
关于印发《中共四川管理职业学院委员会开展 “学党章党规、学系列讲话,做合格党员” 学习教育实施方案》的通知
友情链接
四川组工网
人民党建云
党建网
共产党员网
大学生网络学校
四川省教育厅
学院门户主站
地址:成都市郫都区安德街道彭温路399号 招生代码:5183 招生电话:028-68939881 028-68939880
Copyright © pp电子·模拟器(试玩游戏)官方网站版权所有
蜀ICP备15030541号-3
川公网安备 51012402000244号