pp电子游戏官网
采购招标信息专题网
学校首页
网站首页
工作动态
办事指南
公示
规章制度
联系我们
中标(成交)公告
工作动态
办事指南
采购公告
中标(成交)公告
公示
规章制度
联系我们
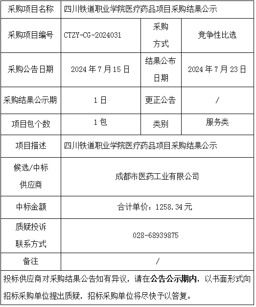
pp电子游戏官网医疗药品项目采购结果公示
添加日期:2024-07-23 来源:
上一篇:
铁道工电学院实验实训耗材项目结果公示
下一篇:
pp电子游戏官网9号学生宿舍建设项目工程量清单及控制价编制造价咨询服务项目评标结果公示
友情链接
成都市人民政府
四川省人民政府
四川省教育厅
学院门户主站
地址:成都市郫都区安德街道彭温路399号 招生代码:5183 招生电话:028-68939881 028-68939880
Copyright © pp电子·模拟器(试玩游戏)官方网站版权所有
蜀ICP备15030541号-3
川公网安备 51012402000244号